夏季临近,不少胖友又开始重启自己的减肥大计。都说“管住嘴” 是减肥第一步,“管住嘴”听起来是不是有点像“苦差事”?
别怕,今天就来给你支几招,让你在享受美食的同时,也能轻松搞定“管嘴大业”,从而实现科学减肥!

“管住嘴”可不是“关住嘴”
很多人都把“管住嘴”当成“绝食大业”,好像嘴巴一动就是犯罪。嘿,这可真是大错特错了!减肥的本质是实现“能量负平衡”,也就是吃进去的能量<消耗的能量。
但千万别以为“完全不吃”或“极端节食”就能瘦!
身体不是计算器,长期挨饿或极端低能量饮食会导致基础代谢率下降,身体会进入“节能模式”减少消耗,一旦恢复正常饮食,代谢率难以及时回升,体重就会反弹。更严重的是,过度限制饮食会造成营养素缺乏,导致脱发、皮肤松弛、内分泌紊乱等一系列健康问题。所以,科学“管住嘴”不是饿肚子,而是聪明吃!
四个“妙招”帮你轻松“管住嘴”
妙招一
合理控制总能量摄入
对于需要通过“管住嘴”减肥的胖友们,建议每日能量摄入量在常规需要量(表1)的基础上平均减少30%~50%或降低500~1000kcal,或推荐男性1200~1500kcal/天、女性1000~1200kcal/天,从而达到合理控制总能量的目的。

妙招二
保持合理膳食
在控制总能量摄入的基础上,减肥期间还应注意食物选择的多样化与合理化。在日常生活中,我们可选用“四格餐盘法”搭配三餐,保证平衡膳食:

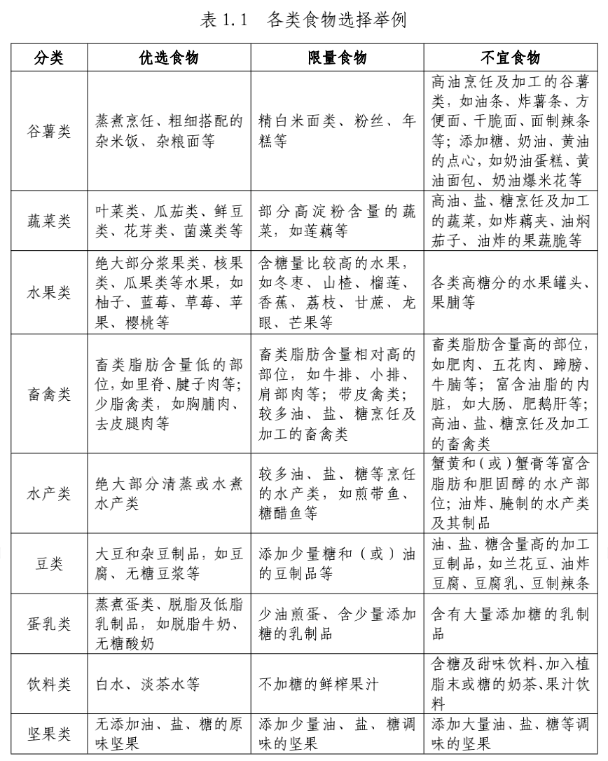
各类食物的选择可参考《成人肥胖食养指南》,选择一些高钾、高纤维、高蛋白质、低能量、高饱腹感的食物:

妙招三
清淡饮食,拒绝高能量食物
1. 少吃油炸食品、含糖烘焙糕点、糖果、肥肉等高能量食物(能量>400kcal/100g)。
2. 限制饮酒,1g酒精会产生约7kcal能量。
3. 减油减盐减糖,每日盐≤5g、油25-30g,添加糖≤25g。
4. 选对烹饪方式,蒸、煮、熘、水滑优先,少选煎炸、红烧等方式。
5. 学会看食品标签,重点看营养成分表中的能量、脂肪、糖、钠,警惕隐形糖油。

妙招四
纠正不良饮食习惯
1. 三餐规律:建议三餐供能比3:4:3,合理规划时间(早餐6:30-9:00、午餐12:00-14:00、晚餐17:00-19:00)。两餐间饥饿时,可以吃些低能量的健康零食(如低糖水果、无糖酸奶)。晚餐后不宜再进食,可适量饮水。
2. 放慢进餐速度:细嚼慢咽,建议每餐进食时间≥20分钟,让大脑有时间接收“吃饱了”的信号。
3. 专注吃饭:进餐时不使用手机、电脑或其他电子产品,避免无意识进餐过快或过多。
4. 七八分饱就停:胃的满足感会滞后,最好在感觉还欠几口的时候就放下筷子。
5. 调整进餐顺序:按照“汤➡蔬菜➡肉类➡主食”顺序进餐,饱腹感更强。

“管住嘴”了为啥还没瘦?3个“幕后黑手”别放过!
1. 运动没跟上:减肥得“管住嘴”和“迈开腿”一起做。光靠饮食控制不够,还得搭配运动才能更快消耗脂肪。
2. 心理压力过大:人体长期处于紧张、焦虑的状态下会分泌皮质醇等激素,促进脂肪堆积。因此,减肥时一定要心态放松。
3. 作息不规律:睡眠不足会引起内分泌紊乱、脂肪代谢异常,增加肥胖发生风险。每日应尽量保证至少7小时的充足睡眠。
最后还要提醒胖友们:减肥是个系统工程,不必追求“月瘦20斤”的极端目标,每周减重0.5~1kg,让身体慢慢适应变化,才是真正可持续的健康节奏!
